- Регистрация
- 10.02.2025
- Сообщения
- 202
- Реакции
- 216
- Баллы
- 58
- Возраст
- 67
- Город
- Донецк
- Имя
- Алексей
- Отчество
- Леонидович
- Станок
- cnc3018pro
- Плата
- Camxtool v35, самоделка
- Прошивка
- 1.1h
Стабилизация оборотов шпинделя
Посмотрел я это видео и мне очень понравилась идея. Попробую сделать что-то подобное. Тем более, что с ПИД-регуляторами я когда-то возился, на Ассемблере, для STM8. Только для измерений останавливать ШИМ я не буду, буду мерять в паузах между импульсами. Но это значит что стопроцентную скорость, когда импульсы сливаются, устанавливать нельзя – обязательно должны быть паузы. Поэтому для сохранения оборотов напряжение питания надо будет приподнять, скажем, до 36 Вольт. А регулировку ШИМ-а ограничить значениями 0..127.
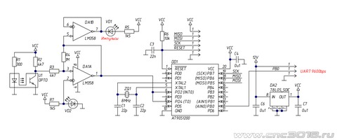
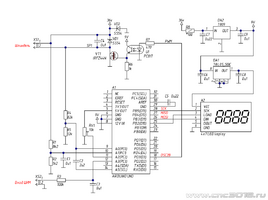
Первым делом, для наладки будущего девайса, сделал простенький тахометр. Использовал древний контроллер AT90S1200, которые у меня валяются ещё с прошлого века.
 


 
Результат измерений вывожу через UART на внешний дисплей. У меня для этого служит универсальная приблуда, но, в принципе, можно подключить к PC и запустить там какой-либо терминал. Разумеется подключать надо через преобразователь TTL-RS232.
На патрон шпинделя нанёс белой краской полоску, шириной миллиметров пять. Светодиод светит на полоску, фототранзистор на неё смотрит, контроллер считает импульсы и пересчитывает период в обороты в минуту.
50 секунд видео работающего тахометра.
Там на дисплее возле показаний тахометра написано Hz. Не обращайте внимания, к этому входу должен подключаться частотомер (выполненный в виде щупа), но я подключаю тахометр. А прошивку править не стал.
Завтра напишу про собственно регулятор.
Посмотрел я это видео и мне очень понравилась идея. Попробую сделать что-то подобное. Тем более, что с ПИД-регуляторами я когда-то возился, на Ассемблере, для STM8. Только для измерений останавливать ШИМ я не буду, буду мерять в паузах между импульсами. Но это значит что стопроцентную скорость, когда импульсы сливаются, устанавливать нельзя – обязательно должны быть паузы. Поэтому для сохранения оборотов напряжение питания надо будет приподнять, скажем, до 36 Вольт. А регулировку ШИМ-а ограничить значениями 0..127.
Первым делом, для наладки будущего девайса, сделал простенький тахометр. Использовал древний контроллер AT90S1200, которые у меня валяются ещё с прошлого века.
 


 
Результат измерений вывожу через UART на внешний дисплей. У меня для этого служит универсальная приблуда, но, в принципе, можно подключить к PC и запустить там какой-либо терминал. Разумеется подключать надо через преобразователь TTL-RS232.
На патрон шпинделя нанёс белой краской полоску, шириной миллиметров пять. Светодиод светит на полоску, фототранзистор на неё смотрит, контроллер считает импульсы и пересчитывает период в обороты в минуту.
50 секунд видео работающего тахометра.
Там на дисплее возле показаний тахометра написано Hz. Не обращайте внимания, к этому входу должен подключаться частотомер (выполненный в виде щупа), но я подключаю тахометр. А прошивку править не стал.
Завтра напишу про собственно регулятор.
 
 
 
  
 



