- Регистрация
- 21.12.2018
- Сообщения
- 2 728
- Реакции
- 3 656
- Баллы
- 188
- Возраст
- 54
- Город
- Великий Новгород
- Имя
- Андрей
- Станок
- Root 3 CNC
- Плата
- MKS TinyBee
- Прошивка
- Fluid
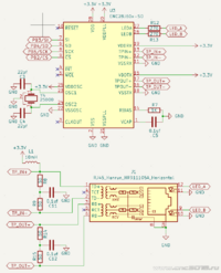
Всё решилось конденсатором на 0,22 мкФ в параллель катушке. Спасибо за подсказки, а то позабывал много




