- Регистрация
- 09.10.2021
- Сообщения
- 3
- Реакции
- 0
- Баллы
- 21
Всегда прячьте $$ под спойлер.
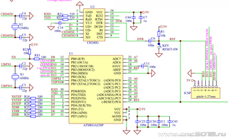
Всем привет, такой вопрос есть плата управления GRBL ANNOY TOOLS, черная, постоянно перезагружается, практически от каждого действия,
Но не в настройках дело я разные ставил и большие скорости и маленькие, по разному, прошивку перепрошивал и на H, на G, на F, никакой разницы не дает, если снять драйвера с платы(DRV8825), и даже не подавать питание 24V эффект тот же, я просто отключаю все что можно от платы и подаю команду на движение, у меня ЛИБО сразу, либо позже, происходит сброс платы и перезагрузка.
Так же если дотронуться до кварца (ECEC 16.000 k9) рядом с микросхемой ATMEGA328P, У меня также происходит сброс но при этом еще и с ума сходит процессор, вплоть до разрушения прошивки если подержать палец больше 5 секунд, из-за чего ее приходится заново прошивать.
!На провод около кварца не обращайте внимание, это была доработка, ошибки были еще до этого изменения. попытка заземлить корпус кварца ничего не дает
также в наличии есть драйвера (A4988), но не в драйверах дело, так как даже без них проблема вылазит
На плате ничего не греется, проверил тепловизором, осциллографа пока нет.
Канифоль сзади была отмыта, никакой разницы не дает.
У кого какие идеи?

[CTRL+X] < Grbl 1.1g ['$' for help]
$$<
$0=10
$1=25
$2=0
$3=0
$4=0
$5=0
$6=0
$10=1
$11=0.010
$12=0.002
$13=0
$20=0
$21=0
$22=0
$23=0
$24=25.000
$25=500.000
$26=250
$27=1.000
$30=1000
$31=0
$32=0
$100=800.000
$101=800.000
$102=800.000
$110=500.000
$111=500.000
$112=500.000
$120=10.000
$121=10.000
$122=10.000
$130=200.000
$131=200.000
$132=200.000
ok
$$<
$0=10
$1=25
$2=0
$3=0
$4=0
$5=0
$6=0
$10=1
$11=0.010
$12=0.002
$13=0
$20=0
$21=0
$22=0
$23=0
$24=25.000
$25=500.000
$26=250
$27=1.000
$30=1000
$31=0
$32=0
$100=800.000
$101=800.000
$102=800.000
$110=500.000
$111=500.000
$112=500.000
$120=10.000
$121=10.000
$122=10.000
$130=200.000
$131=200.000
$132=200.000
ok
Но не в настройках дело я разные ставил и большие скорости и маленькие, по разному, прошивку перепрошивал и на H, на G, на F, никакой разницы не дает, если снять драйвера с платы(DRV8825), и даже не подавать питание 24V эффект тот же, я просто отключаю все что можно от платы и подаю команду на движение, у меня ЛИБО сразу, либо позже, происходит сброс платы и перезагрузка.
Так же если дотронуться до кварца (ECEC 16.000 k9) рядом с микросхемой ATMEGA328P, У меня также происходит сброс но при этом еще и с ума сходит процессор, вплоть до разрушения прошивки если подержать палец больше 5 секунд, из-за чего ее приходится заново прошивать.
!На провод около кварца не обращайте внимание, это была доработка, ошибки были еще до этого изменения. попытка заземлить корпус кварца ничего не дает
также в наличии есть драйвера (A4988), но не в драйверах дело, так как даже без них проблема вылазит
На плате ничего не греется, проверил тепловизором, осциллографа пока нет.
Канифоль сзади была отмыта, никакой разницы не дает.
У кого какие идеи?


